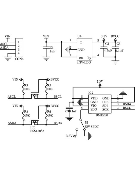
Descripción del Producto: ME-BME280 es una Placa de Conexión que presenta un Sensor de Temperatura, Humedad y Presión Bosch Sensortec ME280. La placa tiene un jumper de dirección I2C seleccionable (enlace de soldadura GS2), resistencias pull-up I2C, conector de 7 pines de 2.54mm, y dos orificios de montaje de 3.5mm. Configuración predeterminada de la placa; riel de alimentación único Vdd=Vdd_IO (enlace de soldadura GS1), resistencias pull-up (R2, R3) 10k, resistencia de selector de protocolo 0ohm (R1), capacitores de desacoplamiento de 0.1uF en ambos pines de alimentación Vdd y Vdd_IO. Si conecta la placa a ambos rieles de alimentación VDD_IO 1.8V y VDD 3.3V asegúrese de quitar el jumper de riel de alimentación GS1! Paquete Incluido: 3 x Módulo Sensor Digital BME280
Características destacadas
- [Voltaje de Suministro Primario] El dispositivo opera dentro de un rango de voltaje de suministro principal de 1.71 voltios a 3.6 voltios.
- [Interfaces de Comunicación] Soporta el protocolo de comunicación I2C a frecuencias de hasta 3.4 megahercios, así como el protocolo de comunicación SPI a frecuencias de hasta 10 megahercios.
- [Rango de Temperatura de Operación] El producto está diseñado para funcionar de manera confiable en temperaturas que varían de -40 grados Celsius a +85 grados Celsius.
- [Tolerancia a la Humedad] Puede operar de manera efectiva en entornos con niveles de humedad que varían del 0% al 100% de humedad relativa.
- [Sensibilidad a la Presión] El dispositivo es sensible a cambios de presión dentro de un rango de 300 a 1100 hectopascales (hPa).
Especificaciones técnicas
- Fabricante: Podazz
- País de origen: China
- Peso: 0.2 kg
- Dimensiones: Ancho: 10.58 cm, Alto: 10.8 cm, Profundidad: 0.61 cm
