Ver más productos marca HuiTinJesh

Tarjeta HiFi DAC HAT SevenSenses PCM5122 para Raspberry Pi

Tarjeta HiFi DAC HAT SevenSenses PCM5122 para Raspberry Pi Tarjeta HiFi DAC HAT SevenSenses PCM5122 para Raspberry Pi Tarjeta HiFi DAC HAT SevenSenses PCM5122 para Raspberry Pi Tarjeta HiFi DAC HAT SevenSenses PCM5122 para Raspberry Pi Tarjeta HiFi DAC HAT SevenSenses PCM5122 para Raspberry Pi Tarjeta HiFi DAC HAT SevenSenses PCM5122 para Raspberry Pi Tarjeta HiFi DAC HAT SevenSenses PCM5122 para Raspberry Pi Tarjeta HiFi DAC HAT SevenSenses PCM5122 para Raspberry Pi
1 / 8

$79.833

+ impuestos: $16.765

Llega a domicilio entre el 17 y el 22 de feb

Cantidad:
  • Compra protegida
  • Envío a todo el país
  • Garantía de entrega

Características destacadas

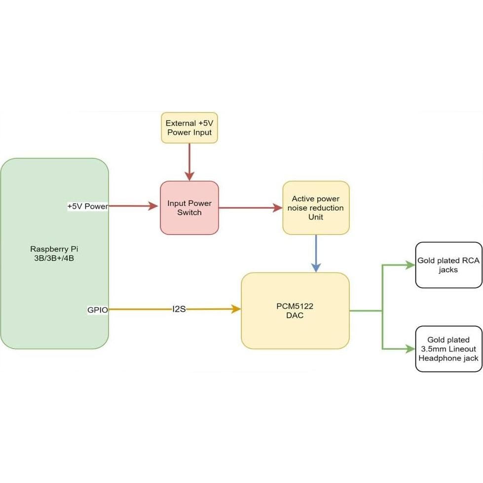
  • Conexión directa: Este sombrero HiFi DAC está diseñado específicamente para Raspberry Pi. Se puede conectar directamente a la placa Raspberry Pi a través de un conector de 40 pines, sin cables adicionales requeridos, sin soldadura.
  • Buena compatibilidad: El sombrero HiFi DAC soporta todos los sistemas de reproducción de música de Raspberry Pi, como LibreElec, OSMC, Max2Play, PiCorePlayer, PiMusicBox, RuneAudio, Volumio, Moode, OpenELEC, Debian, Ubuntu, etc. También soporta el modo DSD sobre PCM(DOP).
  • Reducción activa de ruido de alimentación: A través de una entrada de alimentación externa estable de +5V, el ruido de alimentación de salida de Raspberry Pi será filtrado, proporcionando una excelente calidad de sonido y una experiencia de audio cómoda.
  • Buen rendimiento: DAC de audio estéreo de clase líder PCM5122, tasas de muestreo de hasta 384 KHz/32 Bit. SNR del DAC 112dB, THD -93dB. Y la salida de escala completa del DAC es 2.1Vrms. Regulador de voltaje de ultra bajo ruido para un rendimiento de audio óptimo.

Opiniones de compradores

4,0

2 opiniones

5
0%
4
100%
3
0%
2
0%
1
0%

C.Rem

Gran producto, muy simple de usar. Hay recursos en línea que no puedo incluir enlaces que guían sobre qué controladores y configuraciones usar, no todos los sistemas operativos lo reconocerán y autoconfigurarán automáticamente. En cuanto a la calidad de audio, es muy buena, comparable con las mejores, dependiendo solo de la calidad de tu amplificador. La tarjeta incluye una forma de reducir el ruido eléctrico en tu audio, lo que aumenta su valor. La única desventaja que he encontrado hasta ahora

D. Selvage

Esta pequeña placa te ofrece una salida de audio de mejor calidad desde tu Raspberry Pi. Para hacer esto, utiliza un DAC (convertidor digital a analógico) con una resolución mucho mejor que el que alimenta el conector de audio estándar. Estoy usando esto en un sistema de música para mi espacio de creación. Si quieres hacer lo mismo, necesitas saber que esto produce una salida a nivel de línea y necesitas algún otro tipo de amplificador para poder impulsar efectivamente los altavoces desde aquí.

Descripción

1. Entrada de alimentación externa tipo-C +5V. 2. Reducción activa de ruido de alimentación. 3. DAC de audio estéreo TIPCM5122, tasas de muestreo de hasta 384-KHz/32-Bit. 4. Conectores RCA chapados en oro y conector de auriculares de 3.5mm de alta gama chapado en oro. 5. Compatible con Raspberry Pi 4, 3B, 3B+, Zero, Zero W con el conector de 40 pines. 6. Soporta todos los sistemas de reproducción de música de Raspberry Pi, como LibreElec, OSMC, Max2Play, RuneAudio, Volumio, Moode, PiCorePlayer, PiMusicBox, OpenELEC, Debian, Ubuntu, etc. 7. Soporta el modo DSD sobre PCM(DOP). 1. Alimentación de +5V desde el conector de 40 pines de Raspberry Pi o USB tipo-C externo. 2. La frecuencia de muestreo varía de 8kHz a 384kHz. 3. SNR del DAC 112dB, THD-93dB. 4. La salida de escala completa del DAC es 2.1Vrms. 5. Reguladores de voltaje de ultra bajo ruido para un rendimiento de audio óptimo. Esta salida es una señal analógica variable (0-2V RMS) y puede conectarse a su hi-fi existente (pre-amplificador o amplificador), o puede usarse para impulsar altavoces activos que tienen su propio amplificador incorporado. Blanco: audio IZQUIERDO Rojo: audio DERECHO Cuando el conector de 3.5mm está enchufado, el phono (RCA) no emitirá señal de audio. La placa wisdPi Hifi DAC tiene un interruptor de 3 pines, puede elegir la alimentación de RPi o externa. Cuando el interruptor está en 1-2, wisdPi Hifi DAC usa la alimentación de +5V de Raspberry Pi desde el conector GPIO de 40 pines. Cuando el interruptor está en 2-3, wisdPi Hifi DAC usa la alimentación externa de +5V desde el conector USB tipo-C. Desde la interfaz web de Volumio, elige i2s DAC: wisdPi Hifi DAC. Después de terminar la configuración, reinicia Raspberry Pi. Desde la interfaz web de Moode Audio Player, haz clic en el Menú -> Configurar en la configuración del sistema. Haz clic en la pestaña de Audio, luego selecciona el dispositivo I2S nombrado como HiFiBerry DAC+, luego haz clic en el botón SET. Luego reinicia Raspberry Pi. Desde la interfaz web de piCorePlayer, haz clic en la Configuración de Squeezelite, luego cambia la configuración del dispositivo de salida de audio a HiFiBerry DAC+(y Pro, AMP2) o HiFiBerry DAC+(y AMP2), luego haz clic en Guardar. Luego reinicia Raspberry Pi. Debido a habilitar controladores para wisdPi Hifi DAC en el sistema Linux ALSA, agrega la siguiente línea en /boot/config.txt. Luego reinicia Raspberry Pi. dtoverlay=hifiberry-dacplus Si necesitas soportar Raspberry Pi 5, necesitas agregar el parámetro dtoverlay adicional como sigue: dtoverlay=hifiberry-dacplus,slave

Especificaciones técnicas

Fabricante
SevenSenses IOT
Peso del artículo
67.8 gramos
Dimensiones del paquete
15.19 x 10.90 x 4.80 centímetros

Preguntas y respuestas

Tu pregunta fue enviada. Te responderemos pronto.

Productos relacionados

Mi carrito

Tu carrito está vacío

Agregá productos para comenzar tu compra.

  • Precio no disponible

Impuestos de importación
Envío a domicilio
Envío a domicilio

Envío
Total

Mis favoritos

No tenés favoritos

Empezá a agregar productos que te gusten.

  • Precio no disponible

    Sin stock

productos en favoritos