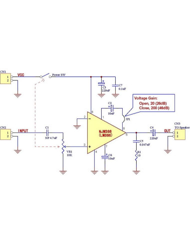
Módulo amplificador de audio de bajo voltaje, basado en el diseño del IC NJM386D (LM386). Este artículo ha sido ensamblado y ha pasado la prueba eléctrica. Capacitores electrolíticos de 105C, capacitor de película metálica y capacitor de película de poliéster. PCB de material de fibra de vidrio FR-4 (doble capa). Bloques de terminales, fácil conexión de cables. Potenciómetro de volumen con interruptor de encendido. Aplicaciones: amplificadores de radio AM-FM. Amplificadores portátiles. Amplificadores de suministro de energía de batería. Sistemas de sonido de TV, etc. Especificaciones: Ganancia de Voltaje: JP1 Abierto 26dB, JP1 Cerrado 46 dB. Resistencia de Entrada: 10K ohm (Volumen Máx.) Voltaje de Suministro de Energía Operativa: DC 4 - 12V. Tamaño de PCB: 50 x 32 mm (1.97 x 1.26 pulgadas) Grosor de PCB: 1.6mm (0.063 pulgadas) Altura Máxima: 24mm (0.95 pulgadas) Otros Parámetros Eléctricos, Por Favor Lea la hoja de datos del IC. Hoja de datos del IC NJM386:
Características destacadas
- Módulo amplificador de audio de bajo voltaje, basado en el diseño del IC NJM386D (LM386).
- Ganancia de Voltaje: JP1 Abierto 26dB, JP1 Cerrado 46 dB.
- Resistencia de Entrada: 10K ohm (Volumen Máx.) Voltaje de Suministro de Energía Operativa: DC 4 - 12V.
- Tamaño de PCB: 50 x 32 mm (1.97 x 1.26 pulgadas) Grosor de PCB: 1.6mm (0.063 pulgadas)
- Altura Máxima: 24mm (0.95 pulgadas)
Especificaciones técnicas
- Marca: Electronics-Salon
- Voltaje: 12 Voltios
- Material: Fibra de Vidrio FR-4, Metal
- Fabricante: Electronics-Salon
- Tipo de montaje: Montaje en Superficie
- Número de canales: 1
- Nombre del tipo de paquete: Kit
- Temperatura de funcionamiento: 105 Grados Celsius
- Voltaje máximo de suministro: 12 Voltios (DC)
- Voltaje mínimo de suministro: 4 Voltios (DC)
- Número de modelo del artículo: 7545884950
- Está descontinuado por el fabricante: No
- Peso: 0.2 kg
- Dimensiones: Ancho: 5.08 cm, Alto: 8.89 cm, Profundidad: 3.3 cm
