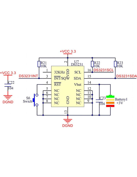
Parámetros del Módulo de Reloj en Tiempo Real DS3231: 1. Tamaño: 38mm (L) * 22mm (W) * 14mm (H) 2. Peso: 8g 3. Voltaje de operación: 3.3-5.5V 4. Chip de reloj: chip de reloj de alta precisión DS3231. (hay 3 chips diferentes para este módulo de reloj: DS3231N, DS3231SN y DS3231M, lo enviamos al azar) 5. Precisión del reloj: rango de 0-40 C, la precisión 2ppm, el error fue de aproximadamente 1 minuto 6. Chips de memoria: AT24C32 (capacidad de almacenamiento 32K) 7. Generador de reloj en tiempo real segundos, minutos, horas, día, fecha, mes y año. Y proporciona validez hasta el año 2100 compensación de año bisiesto 8. Sensor de temperatura del chip viene con una precisión de +/- 3 C 9. Interfaz de bus IIC, la velocidad de transmisión máxima de 400KHz (voltaje de trabajo de 5V) 10. Puede ser en cascada con otro dispositivo IIC, las direcciones 24C32 se pueden unir A0/A1/A2 modificar la dirección predeterminada es 0x57 Características del Producto: Dos alarmas de tiempo del día. Señal de salida de onda cuadrada programable. Salida RST/entrada de rebote de reinicio de botón. Entrada de respaldo de batería para mantenimiento continuo del tiempo. Interfaz serial simple se conecta a la mayoría de los microcontroladores. Descripción de Pines: 32KHz: salida SQW: Interrupción Activa BAJA o salida de onda cuadrada SCL: Entrada de Reloj Serial SDA: Datos Serial I/O VCC: Pin de Alimentación DC GND: Tierra Paquete incluido: 6PCS Módulo de Reloj en Tiempo Real DS3231 Sensor
Características destacadas
- Módulo de Reloj DS3231 AT24C32 Módulo de Reloj en Tiempo Real Voltaje de trabajo: 3.3V -- 5.5V, Chip de reloj: chip de reloj de alta precisión DS3231M, Chips de memoria: AT24C32
- Una característica interesante del IC RTC DS3231 es que tiene oscilador de cristal integrado y sensor de temperatura y por lo tanto no necesitas conectar un cristal externo.
- Necesitas preparar batería CR-2032 o LI-R-2032 ya que no está incluida en este producto.
- Proporciona dos alarmas configurables y un calendario que se puede configurar para una salida de onda cuadrada. La dirección y los datos se transfieren en serie a través de un bus bidireccional I2C.
- Un circuito de referencia de voltaje compensado por temperatura de precisión y comparador monitorea el estado de VCC para detectar fallos de energía, proporcionar una salida de reinicio. Además, el pin RST se monitorea como generador de un reinicio de P.
Especificaciones técnicas
- Marca: JUZITAO
- Fabricante: JUZITAO
- País de origen: China
- Número de modelo del artículo: JU-15713-1-6P
- Peso: 0.2 kg
- Dimensiones: Ancho: 5.08 cm, Alto: 5.08 cm, Profundidad: 0.25 cm
