Carrito
No hay más artículos en su carrito
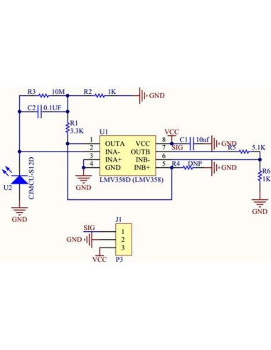
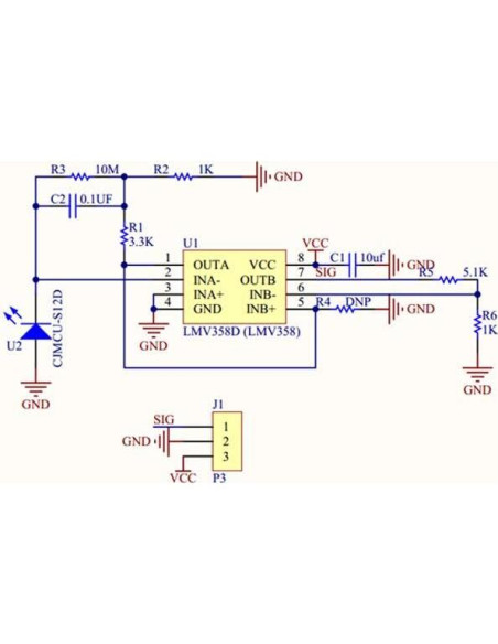
Descripción: Este módulo sensor de detección UV GUVA-S12SD utiliza un fotodiodo Schottky basado en GaN con alta capacidad de respuesta y bajo corriente oscura. El amplificador LM358 a bordo amplifica la señal débil de la salida del fotodiodo. El rango de detección de longitud de onda es de 240nm-370nm, tiene un área de detección de gran ángulo de 130 grados, se puede aplicar ampliamente a probadores UV, relojes UV, equipos deportivos al aire libre, etc. Paquete incluido: 2 x Módulo Sensor de Detección UV GUVA-S12SD
Características destacadas
- Módulo Sensor de Luz UV GUVA-S12SD Sensor de Detección UV
- Voltaje de trabajo: 2.5V-5V; Rango de Detección de Longitud de Onda: 240nm-370nm
- Área de Detección de Gran Ángulo: 130 Grados
- Se puede aplicar ampliamente a probadores UV, relojes UV, equipos deportivos al aire libre, etc
Especificaciones técnicas
- Fabricante: HiLetgo
- Peso: 0.2 kg
- Dimensiones: Ancho: 1.5 cm, Alto: 2.54 cm, Profundidad: 0.79 cm
